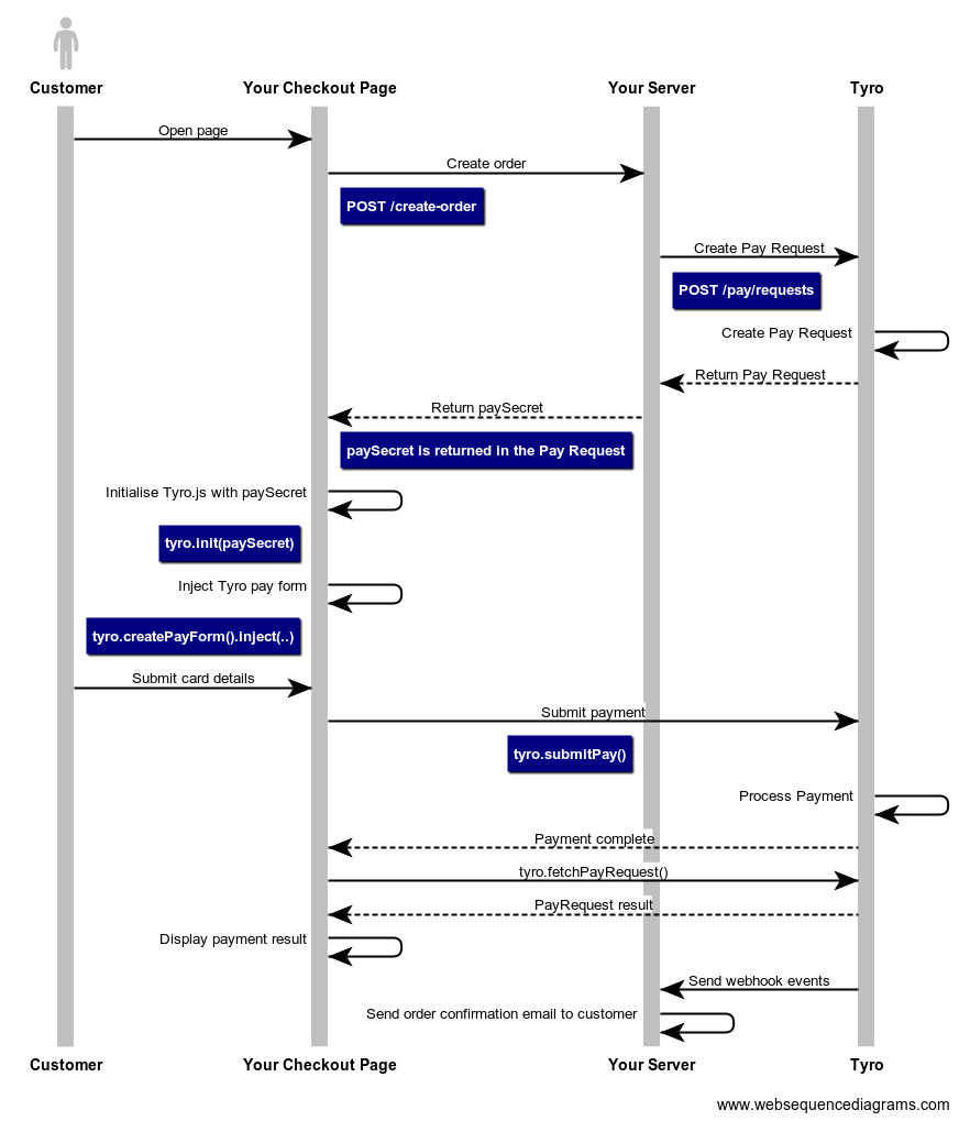
Build your checkout page and integrate with Pay API and Tyro.js to accept payments

When a customer loads your checkout page, a request with the order information should be immediately sent to your sever. Your server should calculate the total of the order and send this total to Tyro when creating a Pay Request. The Pay Request Pay Secret should be returned to your checkout page.
// Node sample code
const express = require("express");
const app = express();
const axios = require('axios');
app.post("/create-order", async (req, res) => {
const { items } = req.body;
const totalAmountInCents = calculateTotal(items);
// Create a Pay Request with the calculated total amount
const payRequest = await axios.post('https://api.tyro.com/connect/pay/requests',
{
"locationId": "tc-examplelocation-3000",
"provider": {
"name": "TYRO",
"method": "CARD"
},
"origin": {
"orderId": "order123",
},
"total": {
"amount": totalAmountInCents,
"currency": "AUD"
}
},
{
headers: {
'Content-Type': 'application/json',
'Authorization': 'Bearer exampleJwt'
}
});
res.send({
paySecret: payRequest.paySecret,
});
});- Add Tyro.js as a script tag in the header.
- Add the pay form and submit button. This is where the Pay Input fields will be injected.
<!-- HTML sample code -->
<!DOCTYPE html>
<html lang="en">
<head>
<meta charset="utf-8" />
<title>Your checkout page</title>
<script src="https://pay.connect.tyro.com/v1/tyro.js"></script>
</head>
<body>
<!-- Set up the pay form -->
<form id="pay-form">
<div id="tyro-pay-form">
<!--Tyro.js injects the Pay Input Fields -->
</div>
<button id="pay-form-submit">Pay</button>
</form>
</body>
</html>Create an instance of Tyro.js.
// Javascript sample code
const tyro = Tyro();- Send your checkout items to your
/create-orderendpoint on page load. - Your server creates the Pay Request and returns the
paySecret. - Initialise Tyro.js with the
paySecret. - Inject the Tyro Pay Form into your HTML.
let paySecret;
// Javascript sample code
async function init() {
const response = await fetch("/create-order", {
method: "POST",
headers: { "Content-Type": "application/json" },
body: JSON.stringify({ items }),
});
paySecret = await response.json().paySecret;
await tyro.init(paySecret);
const payForm = tyro.createPayForm();
payForm.inject("#tyro-pay-form");
}
init();- Create the form submit function
- Invoke
tyro.submitPay() - Show the payment result when the promise returns without errors. Invoke
tyro.fetchPayRequest()to get the status and display the appropriate messages. - Handle any errors. For example, the customer may have provided an invalid card, an error message could be shown in this case.
- Add the form submit function as an event listener for the
#pay-formsubmit event.
// Javascript sample code
async function showPaymentResult() {
const payRequest = await tyro.fetchPayRequest();
switch (payRequest.status) {
case "SUCCESS":
return showSuccess();
case "FAILED":
return showFail();
......
}
}
async function onFormSubmit(e) {
e.preventDefault();
try {
await tyro.submitPay();
showPaymentResult();
} catch (error) {
const { type, errorMessage, errorCode, gatewayCode } = error;
// handle errors here
switch (type) {
case "CLIENT_VALIDATION_ERROR":
return showClientValidationError(errorMessage);
case "SERVER_VALIDATION_ERROR":
return showServerValidationError(errorMessage, errorCode, gatewayCode);
case "CARD_ERROR":
return showCardError(errorMessage, errorCode, gatewayCode);
case "SERVER_ERROR":
return showGenericError(errorMessage, errorCode, gatewayCode);
......
}
}
}
document.getElementById("pay-form").addEventListener("submit", onFormSubmit);Webhook events are sent during the lifecycle of a Pay Request. Your server should listen to these events and handle them as required, such as sending an order confirmation email.